使い方
ご購入
ヤフオクに出品しました。
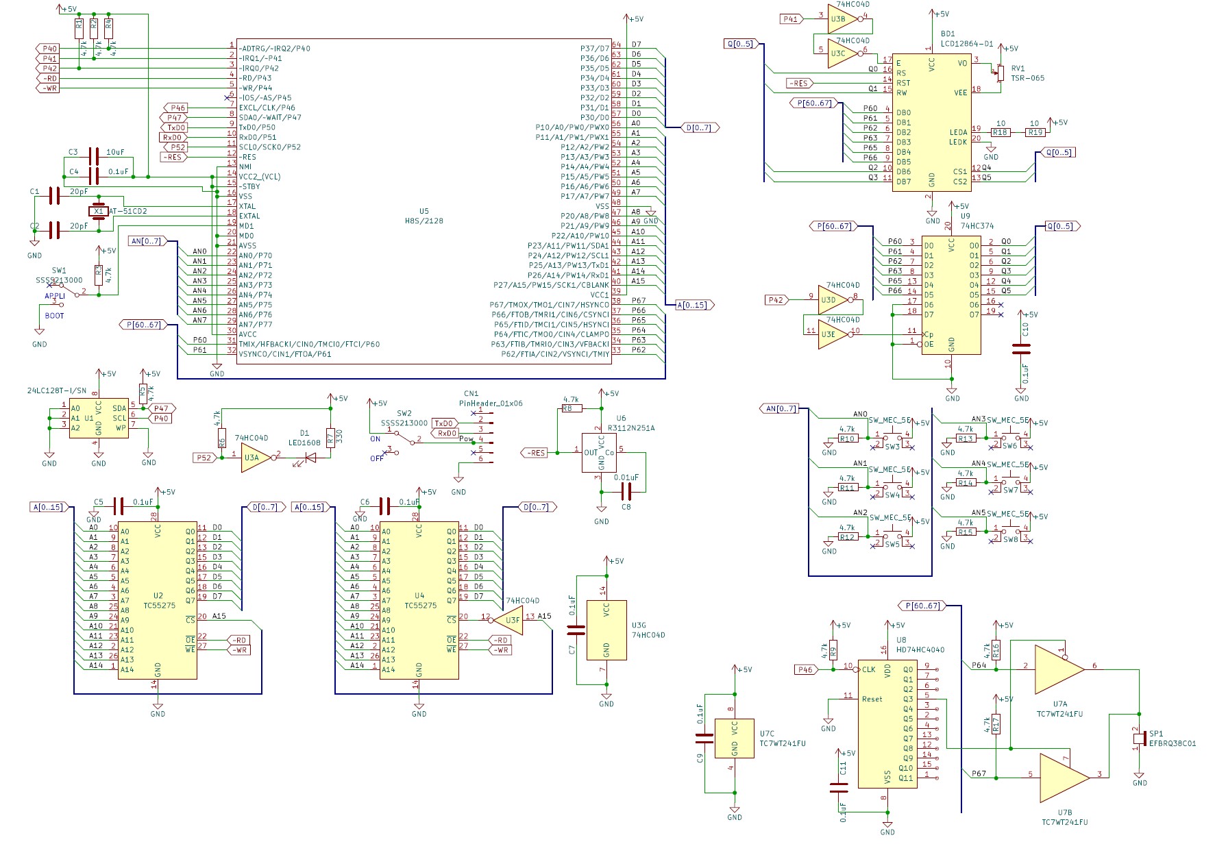
回路図
メニューに移動部品配置
メニューに移動部品表
部品番号 名称 D1 チップLED サイズ1608 ⇒【115109】青緑色チップLED 1608 OSG30603C1E など C1,2 20pF50V サイズ1608 C3 10uF10V サイズ3216 C4~C7,C9~C11 0.1uF50V サイズ1608 C8 0.01uF50V サイズ1608 R1~R6,R8~R17 4.7kΩ サイズ1608 R7 330Ω サイズ1608 R18,R19 10Ω サイズ1608 U1 24LC128T-1/SN U2,U4 TC55257 U3 74HC04 U5 H8S/2128 オークション出品 U6 R3112N251A U7 TC7WT241FU U8 74HC374N U9 74HC4040 BD1 LCD12864-D1 グラフィックドットマトリックス LCD モジュール VR1 【106063】半固定ボリューム 10kΩ [103] SP1 EFBRQ38C01 圧電スピーカー ⇒代替品 【101251】圧電スピーカー(圧電サウンダー) PT08 SW1~2 SSSS213000 アルプススライドスイッチ SW3~8 【P-03649】タクトスイッチ(水色) ~ 【114372】六角ナット M3×0.5 ~ 【107320】六角オネジ・メネジ MB3-15 ×8個 ~ 【115889】六角ナット M2×0.4 ~ 【115887】なべ小ねじ(+) M2×5 ~ 【117017】USBケーブル USB2.0 Type-Aオス⇔Type-Cオス 0.5m ~ 【K-14745】CH340E USBシリアル変換モジュール Type-C(CN1に接続)
組立後の使い方


